本日は、昨日も書き込んだ通り、いつもの定例会の閉会日と異なり、、、
濃いスケジュール
09:15~正副委員長打合せ
10:00~議会運営委員会
10:30~団会議
11:00~本会議(追加議案(予算案)上程)
13:00~本会議(追加議案に対する質疑)
14:40~委員会
16:20~本会議
特に個人的には、委員会が濃かったです。
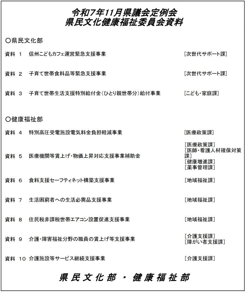
追加議案の補正予算:108.2億円
の内
・県民文化部関係:約2.3億円
・健康福祉部関係:約75.5億円
が所属委員会(県民文化健康福祉委員会)の所管で、、、
説明だけで約30分。
質疑は、、、他の委員会の皆さんはウチを待っている、、、
というプレッシャーもあり、何だかいつもと違う雰囲気。
委員長として、闊達な議論を望むところではありましたが、
採決に関係するような点はないようでした。
というか、
そもそも国のほうで事業についての制度設計がまだ固まってない事業もあり、
これから、、、といった感じ。
物価高で困っている方や団体、事業者へ、
素早く支援や補助ができるよう、
期待したいと思います。
冒頭の写真は、本会議場での委員長報告です。
提出された議案は、全て原案通り可決され、定例会が閉会となりました。





コメント