朝から県庁。
本日から委員会審査。
9:15から正副委員長の打合せ。
10:00から団会議
10:30から委員会
お昼に議連などの総会
13:30から委員会再開
16:00ごろ終了
というのが、3日間の大まかの予定となります。
所属する県民文化健康福祉委員会は、本日は県民文化部関係の審査。
委員長として司会進行。
下記の説明(今回、県民文化部の補正予算はない)
- 通学路の安全対策に関する進捗状況について
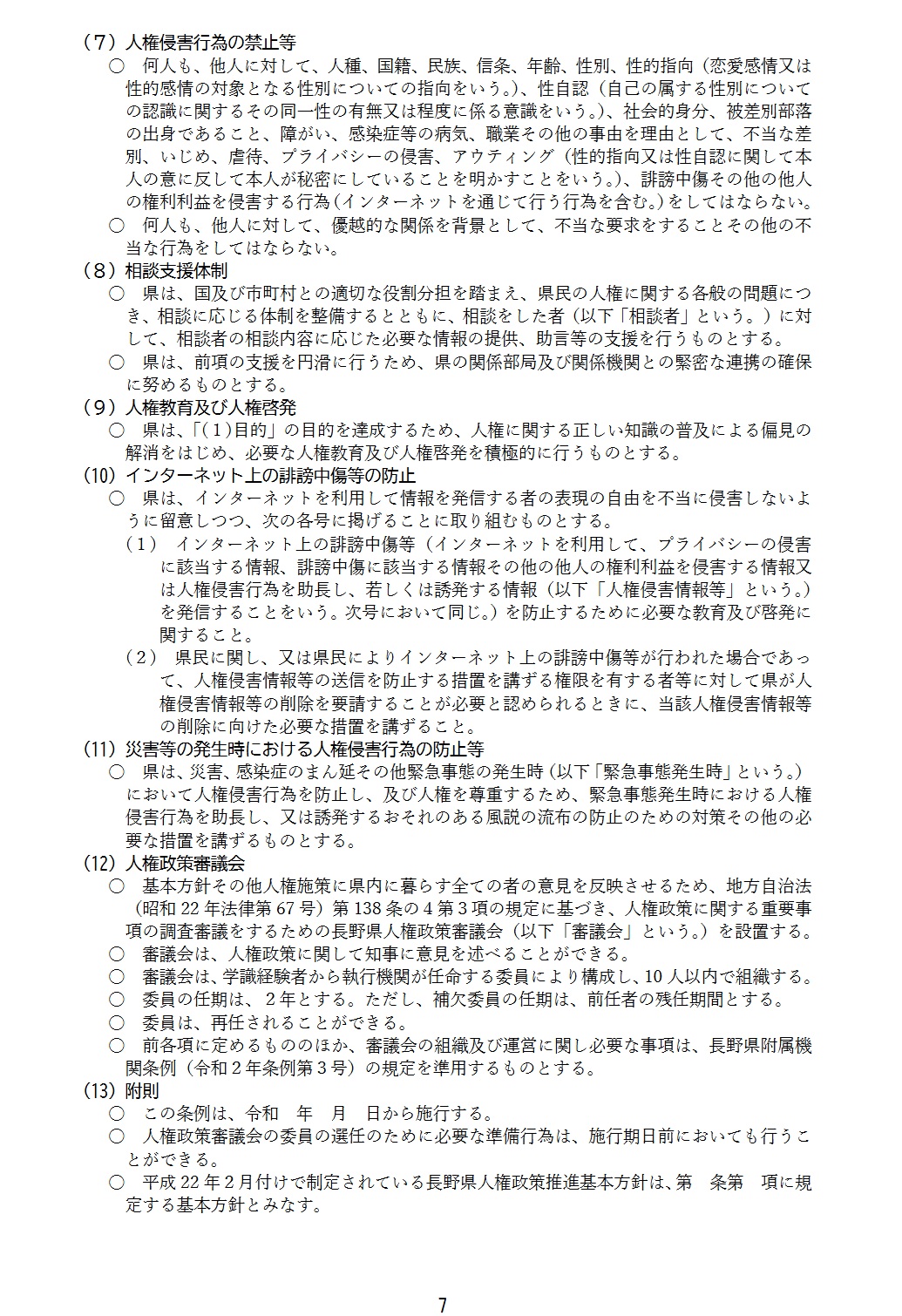
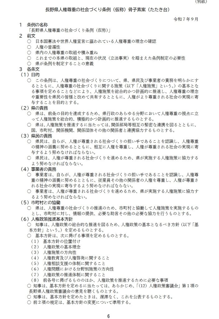
- 「長野県人権尊重の社会づくり条例(仮称)の検討状況について
- 若者の交流・社会参画等の取組状況について
- 令和6年度子ども支援のための施策の実施状況について
それぞれ所管課から。
で、委員が順番に質問。
今回は、
長野県人権尊重の社会づくり条例(仮称)
についての質問が最も多かったです。
ので、資料を下記に貼り付けます。
「拙速に策定するのではなく、時間をかけて議論すべき」
との意見に対し、
「異論がなければ年内だが、議論の進捗で判断したい」
との答弁あり。
11月、パブリックコメントを行います。
是非、ご意見を頂ければ、、、と思います。







コメント